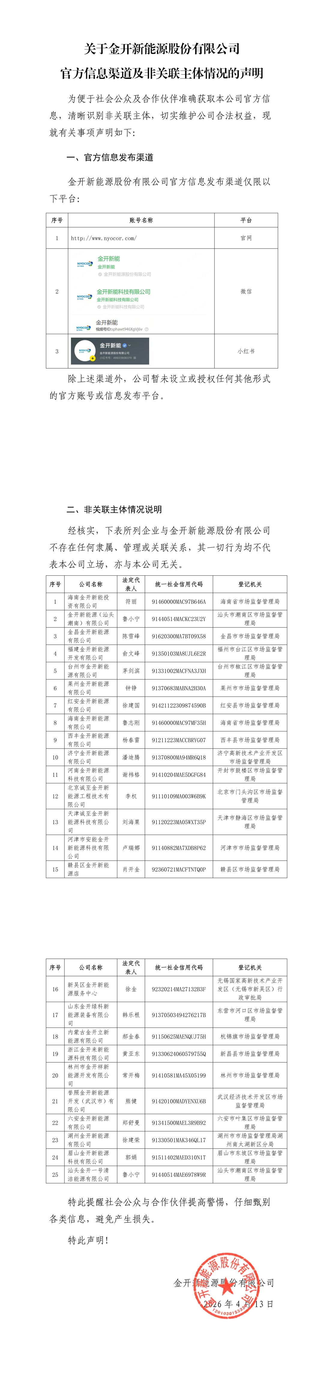
近日,金开新能科技有限公司官微发布声明,公示了公司3个官方信息发布渠道;同时列明25家公司名称中含“金开新能源”字样,实则与公司无任何隶属及关联关系的企业主体,提醒公众与合作伙伴提高警惕,避免产生损失。

据了解,金开新能源股份有限公司由天津国资控股,主营光伏、风电新能源项目开发运营。截至2025 年末,公司核准装机规模7,961.09兆瓦;并网装机规模5,847.81兆瓦,其中光伏项目并网容量4,206.59兆瓦,风电项目并网容量1,514.52兆瓦,储能及生物质126.80兆瓦。全年累计发电量84.32亿千瓦时,同比增长6.66%;营业收入34.52亿元,利润总额3.00亿元。
详情见下:
— END —特别声明:北极星转载其他网站内容,出于传递更多信息而非盈利之目的,同时并不代表赞成其观点或证实其描述,内容仅供参考。版权归原作者所有,若有侵权,请联系我们删除。
凡来源注明北极星*网的内容为北极星原创,转载需获授权。
]article_adlist-->配资炒股 往期精彩回顾:国能、华能、华电等11家央企,这一领域锐减!
元股证券:ygzq.hk
分布式光伏至暗时刻?2026,活下去成为第一要务
【免责声明】本文仅代表作者本人观点,与和讯网无关。和讯网站对文中陈述、观点判断保持中立,不对所包含内容的准确性、可靠性或完整性提供任何明示或暗示的保证。请读者仅作参考,并请自行承担全部责任。邮箱:news_center@staff.hexun.com
【免责声明】本文仅代表作者本人观点,与和讯网无关。和讯网站对文中陈述、观点判断保持中立,不对所包含内容的准确性、可靠性或完整性提供任何明示或暗示的保证。请读者仅作参考,并请自行承担全部责任。邮箱:news_center@staff.hexun.com
入市后,首月分布式光伏电费账单解读↓↓↓
中国能建:6.1GW风光项目为假!!
3个大型新能源项目为假!
点赞、在看、不失联!

海量资讯、精准解读,尽在新浪财经APP
优配网 | 正规配资平台 | 股票实盘交易 | 配资入口提示:本文来自互联网,不代表本网站观点。